Droid PCB

Droid PCB

star 5.0
85 оценок
98 Просмотров
13.63 MB Размер
3+ Возраст
Приложения Образование Проверено вручную и VirusTotal

Droid PCB скриншоты (9)

Описание Droid PCB

Устали от абстрактных схем? Соберите свою первую плату здесь и сейчас

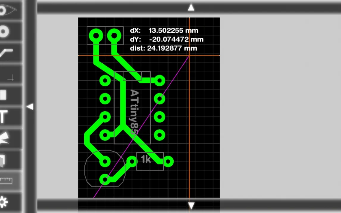
Droid PCB — это не просто справочник по электронике, а полноценный симулятор сборки печатных плат, который превращает сложные принципиальные схемы в осязаемый и интуитивно понятный процесс. Приложение решает ключевую проблему для начинающих радиолюбителей и студентов: огромный разрыв между теорией и практикой. Вместо сухих описаний компонентов вы получаете интерактивную среду, где каждый резистор, конденсатор или микроконтроллер можно «взять в руки», разместить на виртуальной плате и соединить дорожками, наблюдая за логикой работы схемы в реальном времени. Это глубокое погружение в механику создания электронных устройств, от простого мигающего светодиода до программируемых систем на базе Arduino-совместимых модулей.

Механика, которая учит через действие

Ядро приложения — это детализированный редактор плат с физикой, приближенной к реальности. Вы работаете с обширной библиотекой компонентов, каждый из которых имеет не только визуальное, но и математическое моделирование своих параметров. Процесс разделен на логические этапы: выбор или создание схемы, компоновка элементов на двусторонней плате, ручная или автоматическая трассировка соединений, а затем — тестирование. Уникальная особенность — режим «Виртуальный паяльник», где вы пошагово имитируете процесс пайки, что критически важно для выработки правильных моторных навыков. Второй ключевой режим — «Диагностика», где вы можете намеренно допустить ошибку в схеме (короткое замыкание, неправильный номинал) и с помощью встроенных виртуальных приборов (осциллограф, мультиметр) найти и исправить её, что является бесценным практическим опытом.

Система предлагает структурированный путь от новичка до уверенного проектировщика через серию практических проектов с постепенно возрастающей сложностью. Визуальный стиль — сдержанный и функциональный, с акцентом на чёткость отображения схем и реалистичность текстур компонентов. Интерфейс минималистичен, основные инструменты находятся в быстром доступе, что позволяет сосредоточиться на процессе сборки без лишнего визуального шума. Производительность оптимизирована даже для устройств с Android 4.2, обеспечивая плавную работу с многослойными проектами.

Ключевые преимущества Droid PCB

  • Полный цикл проектирования от схемы до платы
  • Библиотека с сотнями моделируемых компонентов
  • Режимы пайки и диагностики неисправностей
  • Структурированные проекты для любого уровня

Превратите теорию в мыслящие устройства. Скачайте Droid PCB и начните собирать функциональные электронные схемы уже сегодня, получив практический навык, который останется с вами навсегда.

Требуется подключение к интернету. В приложении доступны покупки.

Приложения Образование Проверено вручную и VirusTotal
Последняя версия
4.0.9 17.03.2026
Подпись сертификата: 69cdfc0ad6d0de3977fb193d24242905
Архитектура:
История версий
Разработчик Theophrast
Имя пакета com.theophrast.droidpcb
Дополнительно Минимальная версия: Android + 4.2, 4.2.2

Оценки и отзывы об приложении Droid PCB

5.0
star star star star star
85 оценок
Оцените игру и оставьте отзыв об приложении Droid PCB
Решите пример: 6 + 10 =
Возможно, вам понравится
SandboxPlanet apk
SandboxPlanet Откройте вселенную знаний в своей ладони Устали от скучных учебников и однообразных лекций? SandboxPlanet превращает освоение сложных тем в захватывающее приключение, где вы сами создаете и изменяете миры, чтобы понять фундаментальные законы науки и истории. Это ваш личный цифровой полигон для экспериментов, где ошибки — это лишь ступень к новому открытию. Погрузитесь в интерактивное обучение через действие Приложение SandboxPlanet предоставляет вам набор мощных инструментов для моделирования и конструирования. Вы не просто читаете о физических законах — вы создаете планеты, настраиваете силу гравитации и наблюдаете, как развивается ваша звёздная система. Изучаете экосистемы? Посадите лес, запустите в него виды животных и смоделируйте цепь питания, чтобы увидеть баланс природы в реальном времени. Каждый урок — это практический проект, результат которого вы видите сразу. Ключевые возможности платформы Конструктор планет и ландшафтов: Меняйте рельеф, климат и состав атмосферы. Симулятор физических и биологических процессов: Наблюдайте за эволюцией и движением небесных тел. Исторические сценарии и реконструкции: Стройте древние города и управляйте цивилизациями. Библиотека готовых образовательных миров: Мгновенный доступ к curated-моделям по разным темам. Почему пользователи выбирают SandboxPlanet Интерфейс разработан для максимальной наглядности: сложные данные преобразуются в красочные динамичные визуализации. Вы можете ставить эксперименты в пошаговом режиме или в реальном времени, а также делать снимки и заметки прямо в симуляции для создания персонального отчета. Приложение работает плавно даже на устройствах средней мощности, обеспечивая полное погружение без тормозов. Обновляемый контент и новые наборы инструментов появляются регулярно, делая обучение бесконечным. Не откладывайте открытия на потом! Скачайте SandboxPlanet прямо сейчас и начните создавать свои миры знаний сегодня. Требуется подключение к интернету. В приложении доступны покупки.
5.0
Телеграмм на Русском - Turbo Messenger apk
Телеграмм на Русском - Turbo Messenger Ищете мессенджер, который сочетает в себе привычный функционал, высочайшую скорость и полное отсутствие навязчивой рекламы? «Телеграмм на Русском - Turbo Messenger» — это не просто клон, а оптимизированная версия, созданная для комфортного общения на русском языке. Приложение построено на стороннем API и работает под лицензией GPLv2, что гарантирует прозрачность и безопасность его основы, при этом предлагая пользовательский опыт, очищенный от всего лишнего. Ключевые возможности и функционал Ядро приложения — это молниеносный обмен сообщениями, который остается стабильным даже при нестабильном интернет-соединении. Все ваши диалоги, включая секретные чаты с сквозным шифрованием, надежно защищены от перехвата, а сообщения в них невозможно прочитать с другого устройства. Для живого общения доступны голосовые вызовы и удобные голосовые сообщения: чтобы начать запись, достаточно поднести телефон к уху. Яркие эмоции легко передать с помощью круглых видеосообщений и огромной коллекции стикеров, которую можно пополнять своими персональными стикерпаками, создаваемыми за несколько кликов. Организуйте общение в масштабных группах до 20 000 участников или найдите единомышленников, подписавшись на интересные каналы из встроенного каталога. Этот каталог предустановлен для вашего удобства и его можно удалить в любой момент. Для автоматизации рутинных задач используйте умных ботов: они доставят новости, помогут заказать еду или такси, и даже проведут платежи. А для развлечений прямо в интерфейсе мессенджера доступны 3D-игры для соревнований с друзьями. Ваши данные всегда под рукой благодаря неограниченному облачному хранилищу для файлов любого формата. Система черновиков позволяет дописать сообщение позже с любого устройства. Статьи из интернета можно читать без загрузки полной версии сайта через функцию Instant View. Отправленные сообщения остаются редактируемыми в течение 48 часов. Также вы можете настроить внешний вид мессенджера, выбирая из множества тем, и слушать музыку прямо из кэша вашего устройства. Без рекламы и баннеров Секретные чаты с шифрованием Группы до 20 000 человек Неограниченное облачное хранилище Мы рекомендуем установить «Turbo Messenger», чтобы оценить все преимущества быстрого и чистого мессенджера на русском языке. Это полностью бесплатное решение для современной коммуникации. Требуется подключение к интернету. В приложении доступны внутриигровые покупки.
4.8
AimBooster apk
AimBooster Управление жильем не должно быть головной болью Современный арендодатель или владелец нескольких объектов сталкивается с хаосом: арендные платежи теряются в переписке, вопросы от жильцов приходят в любое время, а учет расходов требует отдельных таблиц. AimBooster консолидирует все процессы управления недвижимостью в одном мобильном приложении, превращая разрозненные задачи в четкий и контролируемый workflow. Это инструмент для систематизации, который экономит время и минимизирует операционные риски. Функционал и основные возможности Ядро приложения — это единый дашборд для полного контроля над объектами. Вы добавляете каждую квартиру или дом, назначаете им статусы (свободно, занято, на обслуживании) и прикрепляете всех контрагентов: арендаторов, подрядчиков, риелторов. Все финансовые операции, от ежемесячных платежей до внеплановых трат на ремонт, фиксируются в системе с возможностью загрузки чеков и формирования отчетов. Отдельный модуль служит каналом для коммуникации с жильцами, где запросы не теряются в общем чате, а оформляются как тикеты с историей обсуждений. Ключевые преимущества платформы Интерфейс AimBooster построен вокруг наглядности: вы сразу видите финансовую сводку по всем объектам и календарь важных событий. Приложение не требует глубокого обучения, логика управления интуитивна. Визуально это чистый, минималистичный дизайн, где приоритет отдан данным, а не декоративным элементам. Производительность оптимизирована для быстрой работы даже с большим портфелем недвижимости, все изменения синхронизируются между устройствами в фоновом режиме. Централизованный учет объектов с детальными карточками и историей операций по каждому. Автоматизация арендных платежей с формированием квитанций и отслеживанием статусов оплаты. Встроенная система тикетов для организации запросов от жильцов и подрядчиков. Финансовый конструктор отчетов о доходах и расходах с фильтрами по периодам и объектам. Облачное хранение документов договоров аренды, актов и счетов в структурированном виде. Скачайте приложение прямо сейчас и переведите управление своим жилым фондом на цифровые рельсы! К сведению: для полной синхронизации данных и загрузки документов потребуется стабильное интернет-соединение. Часть расширенных функций аналитики доступна по подписке.
4.8
Дни рождения apk
Дни рождения Никогда больше не пропустите важный день Забудьте о неловких ситуациях, когда вы забываете поздравить близких. Это приложение — ваш персональный и надежный секретарь, который бережно хранит все дни рождения, годовщины и важные даты, напоминая о них вовремя. Поздравляйте первым и укрепляйте отношения без лишних хлопот. Умное управление всеми важными датами Приложение создает единый, всегда доступный календарь для всех памятных событий из вашей социальной жизни. Вы можете вручную добавлять контакты или импортировать даты прямо из адресной книги телефона и социальных сетей. Для каждого человека или события задается не только дата, но и тип праздника, что позволяет системе адаптировать напоминания. Гибкая система уведомлений предупредит вас заранее — за день, неделю или даже месяц, чтобы вы успели подготовить подарок или теплые слова. Ключевые преимущества, которые оценят все Интерфейс приложения выполнен в светлых, чистых тонах, что делает работу с датами визуально приятной и не утомляет глаза. Навигация интуитивно понятна: основные разделы доступны в один тап. Приложение работает плавно даже на устройствах с невысокой производительностью, экономно расходуя заряд батареи. Все ваши данные надежно хранятся на устройстве, а синхронизация с облаком (при подключении) позволяет иметь доступ к календарю с любого гаджета. Централизованный календарь событий Импорт из контактов и соцсетей Гибкие и настраиваемые напоминания Минималистичный и быстрый интерфейс Не откладывайте заботу о близких на потом! Скачайте приложение прямо сейчас и превратите каждую важную дату в маленький праздник, полный внимания и тепла. Скачайте мобильное приложение сейчас! Для работы приложения может потребоваться подключение к интернету для импорта контактов и синхронизации. Приложение бесплатное, может содержать внутриигровые покупки. Контент не имеет возрастных ограничений. Приложение запрашивает разрешения на доступ к контактам и календарю для предоставления основного функционала. Использование мобильного трафика может привести к дополнительным расходам. Поддерживаются устройства с Android 5.0 и выше.
4.8
Pages apk
Pages Ищете способ вернуть себе радость от чтения, не отвлекаясь на бесконечные уведомления и интерфейс, перегруженный социальными функциями? Функциональность и подход Pages позиционируется как минималистичная читалка с фокусом на текст и ваше внимание. Приложение не пытается быть социальной сетью или магазином, его цель — создать идеальные условия для погружения в книгу. Основной экран — это ваша личная библиотека, где обложки книг и прогресс чтения выходят на первый план. Механика работы интуитивна: импорт файлов поддерживается в популярных форматах, а настройка отображения текста (шрифты, межстрочный интервал, поля) позволяет адаптировать страницу под любое зрение и время суток. Особый акцент сделан на режиме чтения, который блокирует все элементы интерфейса, оставляя только текст и тонкие элементы навигации, что способствует глубокой концентрации. Ключевые преимущества Сила Pages — в продуманных деталях, которые становятся заметны при ежедневном использовании. Визуальная составляющая выдержана в строгом, но тёплом минимализме, который не утомляет глаза. Производительность приложения оптимизирована для быстрой загрузки даже объёмных файлов и плавной прокрутки. Удобство проявляется в мелочах: точной синхронизации прогресса, возможности создавать коллекции и в обширных, но не навязчивых настройках визуального оформления. Основные возможности приложения включают: Импорт и организация электронных книг в форматах EPUB, PDF, FB2 и MOBI. Глубокую кастомизацию отображения текста: шрифты, размер, цвет фона, поля. Специальный режим фокусировки для чтения без любых отвлекающих элементов. Автоматическое сохранение прогресса и синхронизация между устройствами. Инструменты для выделения текста и добавления персональных заметок на полях. Мы рекомендуем попробовать Pages, если вы цените чистый функционал и ищете цифровое пространство, где ничто не помешает вашему погружению в историю. Загрузите приложение Pages прямо сейчас. Для работы некоторых функций, таких как синхронизация библиотеки, может потребоваться подключение к интернету. В приложении могут присутствовать дополнительные платные функции.
4.9
FaceRig apk
FaceRig Представьте, что ваше лицо становится цифровой маской: дракон говорит вашими словами, енот повторяет вашу мимику, а известный персонаж ведёт ваш стрим. FaceRig превращает фронтальную камеру вашего устройства в портал для мгновенного перевоплощения, отслеживая более 70 точек на лице в реальном времени. Приложение использует технологию дополненной реальности для точного захвата движений: алгоритмы анализируют положение бровей, губ, глаз и наклон головы, проецируя анимацию на выбранную 3D-модель. Базовая версия включает восемь лицензированных персонажей — от мифических существ до стилизованных анимационных героев. Режим записи видео поддерживает разрешение до 1080p с частотой 60 кадров в секунду, а встроенный редактор позволяет обрезать ролик и добавить фоновую музыку перед экспортом. Прямая интеграция с социальными платформами выполняется через стандартный системный интерфейс публикации. Функциональные возможности приложения Точный трекинг лица: Система захватывает движения бровей, губ, век и повороты головы с минимальной задержкой. Базовая коллекция моделей: Восемь разнотипных персонажей, включая животных и фэнтези-существ, доступны без дополнительной оплаты. Встроенный видеорекордер: Запись роликов в высоком разрешении с возможностью обрезки и наложения аудиодорожки. Экспорт в соцсети: Прямая публикация результата в TikTok, Instagram, YouTube и другие платформы через меню устройства. Монетизация через магазин: Внутриигровая валюта и реальные платежи разблокируют дополнительные коллекции моделей и реквизит. Турбо-режим, активируемый за отдельную плату, полностью отключает рекламные вставки и предоставляет приоритетный доступ к новым моделям до их официального релиза. Технологический стек приложения оптимизирован для процессоров среднего класса, поддерживая стабильную работу на устройствах с 2 ГБ оперативной памяти. Скачайте приложение сегодня — эксклюзивный доступ к новым персонажам открыт только для первых 5000 пользователей этой недели. Установите FaceRig сейчас, чтобы превратить любое видеообращение в цифровое шоу. Для работы приложения требуется стабильное интернет-соединение. В приложении присутствуют внутриигровые покупки.
4.7

История версий

Droid PCB 4.0.9 17.03.2026
13.63 MB
Droid PCB 4.0.15 17.03.2026
13.65 MB
Droid PCB 4.0.12 17.03.2026
14.07 MB
Droid PCB 4.0.8 17.03.2026
13.59 MB
Droid PCB 3.5.0 17.03.2026
12.94 MB
Droid PCB 3.3.5 17.03.2026
13.81 MB
Droid PCB 3.1.13 17.03.2026
14.01 MB
Droid PCB 3.1.10 17.03.2026
14.01 MB
Droid PCB 2.0.8 17.03.2026
4.88 MB
Droid PCB 2.0.7 17.03.2026
4.87 MB
Droid PCB 2.0.1 beta 17.03.2026
3.34 MB
Droid PCB 1.82 17.03.2026
1.74 MB
Droid PCB 1.21 17.03.2026
1.81 MB